Документационное обеспечение управления организацией – это важная часть менеджмента в бизнесе. Организация управляется не «на словах». Это происходит через определенные процедуры с использованием документов, а в некоторых случаях и юридически значимых документов. Поэтому документы должны быть созданы по правилам делопроизводства, должны иметь обязательный и, возможно, дополнительный реквизитный состав. Форма и реквизиты документов регламентируются действующим законодательством и локальными нормативными актами организации.
Организация делопроизводства — это еще не все. Важно организовать взаимодействие сотрудников между собой для работы с документами, документооборот в организации (движение документов, процессы обработки документов, процессы по прямому взаимодействию сотрудников).
Здесь на первый план выходят процессы организации. По большому счету все, что происходит в организации можно рассматривать именно с процессной точки зрения. Документы в этой концепции — это часть процесса, который используется в организации.
Итак, далее мы будем рассматривать процессный подход к организации документооборота на предприятии.
Автоматизируем внутренний документооборот и процессы компании на базе 1С:Документооборот КОРП1С:Документооборот 8 КОРП, как инструмент для организации процессов
Программный продукт промышленного назначения «1С:Документооборот 8 КОРП» (1С:ДО) – это система электронного документооборота класса ECM. Система состоит из двух достаточно равноценных ключевых объектов программы:
- документы – контейнер для накопления и хранения информации;
- процессы – механизм для организации работы сотрудников в компании.
Как основу можно рассматривать документы и к ним строить организацию процессов. А можно подойти именно с процессной точки зрения и организовать потоки взаимодействия людей, где уже будут использоваться данные/информация/документы.
Для организации процессов разработчиками создан мощный механизм.
Процессы бывают базовые, элементарные. Это такие кирпичики, из которых можно построить взаимодействие сотрудников любой сложности. Помимо этого в версии 1С:ДО КОРП используются комплексные процессы. Они могут состоять из любого количества элементарных процессов или из других комплексных. Комплексные процессы можно рассматривать как систему процессов с условиями, с ветвлениями элементарных процессов в зависимости от настроенной логики.
На основе элементарных и комплексных процессов в программе настраиваются шаблоны процессов (маршруты), которые могут быть привязаны к определенным видам или группам видов документов. Шаблоны могут использоваться и как независимые маршруты для работы сотрудников без привязки их к документам.
самые свежие новости 1 раз в месяц
Элементарные процессы
Это основные процессы, на основе которых строятся базовые взаимодействия между сотрудниками. Исходя из их наименований, понятно их назначение и что они делают. К элементарным процессам относятся:
- Ознакомление;
- Рассмотрение;
- Регистрация;
- Исполнение;
- Согласование;
- Утверждение/Подписание.
Ознакомление
Это довольно простой процесс, но очень нужный. Этот процесс создает задачи для пользователей системы электронного документооборота – «Ознакомиться».
В карточке задачи имеется информация:
- Заголовок задачи;
- Описание задачи;
- Предметы (прикрепленные файлы или документы, если они есть);
- Срок выполнения;
- Исполнители (у каждого исполнителя может быть индивидуальный срок выполнения).
Рассмотрение
Рассмотрение – это процесс для получения резолюции, запрос решения от Руководителя. Как правило, этот процесс всегда имеет вложенный документ, который необходимо рассмотреть.
Исполнение
Исполнение – это, наверное, один из основных механизмов для взаимодействия сотрудников. Инициатор процесса поручает, а Исполнитель/Исполнители выполняют поставленную задачу.
Исполнителями процесса могут быть как конкретные пользователи, так и роли. При подборе исполнителей можно использовать подбор по группам пользователей. В этом случае в список исполнителей одним кликом добавятся все участники рабочей группы.
Процесс Исполнения может формировать задачи исполнителям по трем сценариям:
- Последовательно;
- Параллельно;
- Смешано (последовательно-параллельно).
Один из исполнителей может быть назначен ответственным за отработку процесса. Он сможет выполнить свою задачу только после того, как все соисполнители выполнят свои задачи.
После выполнения всех задач, появляется задача «Проверить исполнение». У проверяющего есть два сценария действия:
- Завершить исполнение (все сделано хорошо);
- Вернуть на доработку (есть замечания, которые должны быть устранены).
Следует отметить функцию контролера процесса. Его задача - отслеживать сроки исполнения, регламент выполнения. Задача контролировать появится вместе с задачами для исполнителей. Контроль будет автоматически завершен вместе с процессом исполнения.
Циклов исполнения может быть сколько угодно много, до полного корректного выполнения заданий.
При настройке шаблонов процесса исполнения могут быть использованы условия, при которых исполнители подключаются или нет к выполнению задачи. Например, если сумма в документе более 1 млн рублей, то соисполнителем должен быть добавлен финансовый директор.
Регистрация
Процесс регистрации позволяет автоматизировать регистрацию документов. Этот процесс не имеет смысла в отрыве от документа.
Когда инициатор работает с документом, и по регламенту необходимо выполнить регистрацию документа, это делается просто нажатием кнопки «Зарегистрировать». Документу присваивается регистрационный номер и его статус меняется на «Зарегистрирован». Как правило, в этот момент документ закрывается в режим «Только просмотр», если не предусмотрено его другое поведение.
В тех случаях, когда с документом работает много разных людей и действие по регистрации документа (при этом обычно проводится проверка заполнения и вложенных файлов) выполняется специальным человеком, то используется именно процесс Регистрация.
В основном процесс регистрации активно используется при работе с входящими и исходящими документами. Здесь это необходимо по нормам делопроизводства.
Регистрация актуальна и при работе с внутренними документами. Например, чтобы обработать Заявку на оплату (финансовую заявку), в которую прикреплен счет на оплату, необходимо:
- заполнить карточку документа;
- вложить в карточку файл скан счета на оплату;
- зарегистрировать документ (ему присваивается номер, и он закрывается от изменений).
При обработке договоров их регистрация происходит в процессе комплексной обработки договора. Обычно после его согласования. В этот момент договор идет на регистрацию, ему присваивается номер, но договор не обязательно полностью закрывается от изменений. В карточку договора могут добавляться новые файлы, могут меняться дополнительные реквизиты (условия поставки, дата и номер оплаты по договору и т.д.).
Оптимальное для вас решение подберут эксперты-практики внедрения СЭД на базе 1С. Консультация бесплатноСогласование
Согласование - ключевой процесс при взаимодействии сотрудников в компании. Необходимо согласовывать документы, вносить замечания, правки во вложенные в карточку документа файлы, собирать визы согласующих. Делать это в нужном порядке и с теми согласующими, кто нужен по контексту документа.
Настроенных шаблонов (маршрутов согласования) в программе «1С:Документооборот 8 КОРП» может быть много:
- для разных групп видов документов;
- для разных способов согласования;
- для разных направлений деятельности;
- для разных своих юридических лиц;
- для разных проектов компании;
- или даже для разных контекстов документа (менее 100 тыс. и более 100 тыс. рублей, например).
Для процесса согласования так же, как и для исполнения существует несколько вариантов:
- Параллельно (всем сразу);
- Последовательно (по очереди, аналог бумажной работы с документом);
- Смешанно (последовательно-параллельно, параллельное согласование по уровням);
- Согласующими могут быть как пользователи, так и роли.
Согласующие могут подключаться к процессу согласования по условиям. Например, руководитель подразделения участвует в согласовании, только если вопрос деятельности имеет отношение к его подразделению. Финансовый директор подключается всегда при определенных суммах, и не подключается к документам, которые носят характер внутреннего перемещения денег. А генеральный директор может не согласовывать определенные виды документов (например, банковского обслуживания), а для определенных документов его участие обязательно.
Условий для участия в процессах может быть много, как простых, так и достаточно сложных.
После прохождения согласования на закладке «Визы» в карточке документа собираются результаты согласования, с комментариями согласующих. Там же можно распечатать лист согласования, в том числе с историей, если было несколько циклов согласования.
Результат согласования может быть:
- Согласовано;
- Согласовано с замечанием (комментарий к визе обязателен);
- Не согласовано (комментарий обязателен).
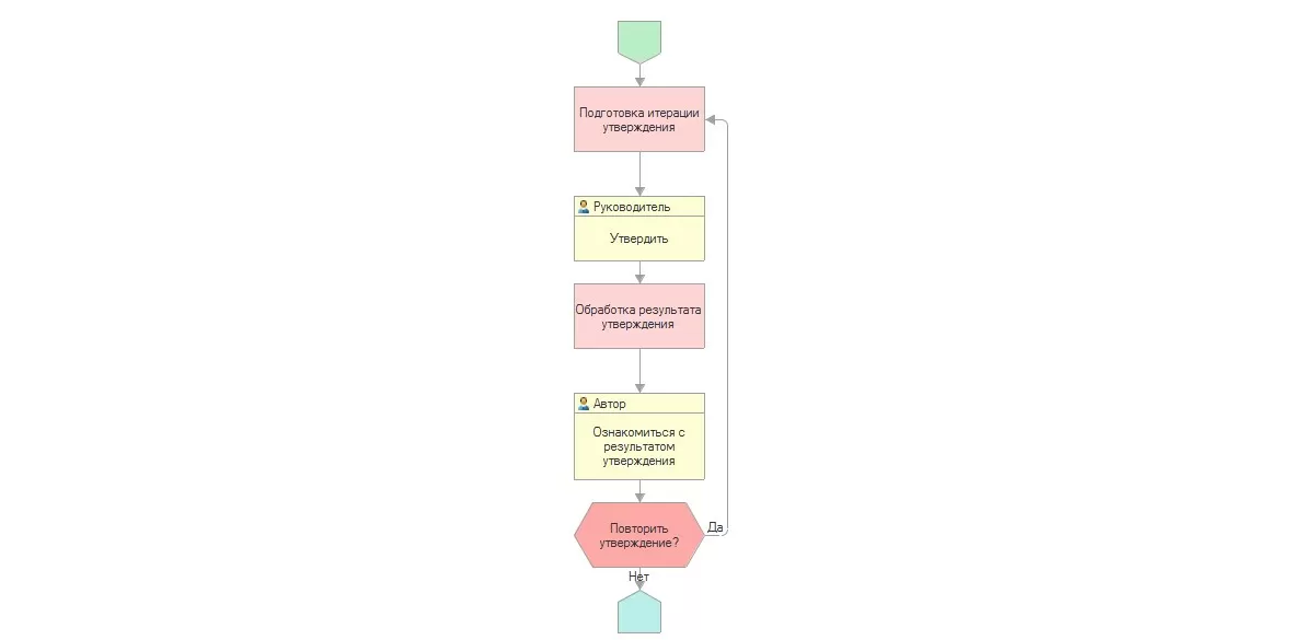
Если согласование закончилось с результатом «Не согласовано», то в задаче инициатору согласования (автору процесса) можно выбрать один из вариантов:
- Завершить согласование (ничего изменить не получится, документ не согласован);
- Повторить согласование (когда можно внести изменения, устранить замечания и исправленный документ, отправить на повторное согласование в рамках этого же процесса).
После согласования можно распечатать лист согласования с историей изменений. Часто лист согласования подшивается к договору при подписании документа генеральным директором. В листе согласования отражаются все замечания и дата с привязкой ко времени выдачи визы к договору.
Утверждение/Подписание
Процесс используется для передачи документа на утверждение или подписание в зависимости от контекста документа. Процесс адресует задачу на ответственное лицо или на функциональную роль.
При старте процесса состояние документа меняется – «На утверждении/На подписании», а после завершения процесса – «Утвержден/Подписан» или «Не утвержден/не подписан».
В процессе может быть установлен флаг «Подписывать ЭП» (электронной подписью).
У ответственного есть два варианта выполнить задачу:
- Утвердить;
- Не утвердить (должен быть обязательно написан комментарий к этому действию).
В случае неудачного утверждения документ можно отправить на повторное утверждение/подписание аналогично процессу согласования. Безусловно, стоит перед повторной отправкой устранить замечания ответственного.
Бесшовная интеграция 1С:Документооборот с программами 1С. Гарантия на услугу в договоре!Комплексные процессы
Комплексные процессы состоят из набора действий, которые должны быть выполнены в определенном порядке, возможно, с применением условий. В составе комплексного процесса может быть другой комплексный процесс. Таким образом, через этот мощный механизм можно организовать какой угодно сложности процесс обработки документа.
Составляющими комплексного процесса могут быть:
- Исполнение;
- Ознакомление;
- Рассмотрение;
- Регистрация;
- Согласование;
- Утверждение/Подписание.
В проектировании сложных процессов следует руководствоваться разумными соображениями. Процессы могут быть достаточно сложными в жизни, их желательно разбивать на более мелкие законченные шаги. Процесс должен быть «понятен», и его логика не должна быть очень уж сложной.
Комплексные процессы можно настраивать:
- в таблице (когда у процесса линейное выполнение действий, или ветвлений немного, и/или они несложные);
- в схеме (когда сложные ветвления процессов и при особых пожеланиях заказчика).
Ниже для сравнения приведем один и тот же процесс, настроенный в схеме и в таблице. В обсуждениях специалистов выясняется, что функциональность никак не меняется, дело вкусов и предпочтений в восприятии материала.
Автор статьи, как специалист с огромным опытом работы на реальных проектах, считает, что работа в таблицах более удобна. Это чистая логика, без перевода логики «в картинки», которые, конечно, удобнее показывать на совещаниях, представителям заказчика, далеких от работы с программой. Опять же, если схема визуально простая. Все это дело вкуса и условий коммуникации с заказчиком, не более.
В реальных проектах при работе с документами обойтись элементарными процессами не получится. Практически все делается именно на комплексных. Это связано с тем, что процесс в реальности более сложен, чем просто «согласовать договор».
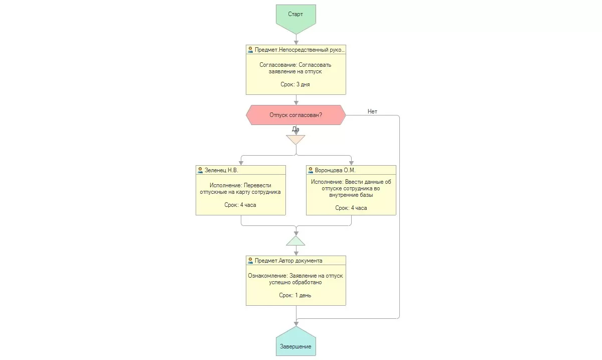
Например, после того как создан стандартный договор, начинается его обработка:
- Проверить заполнение карточки документа, все ли указано и все ли корректно, прикреплены ли файлы. Проверка – это полезное действие. После старта согласования исправлять «ошибки оформления договора» гораздо сложнее, и это будет тормозить процесс;
- Согласовать внутри компании. Согласовать с ответственными сотрудниками нашей компании, а также согласовать с контрагентом (полезно прямо в этом процессе включить получение визы от представителя контрагента через инициатора договора);
- Зарегистрировать;
- Подписать договор у генерального директора;
- Передать договор на подписание контрагенту;
- Получить от контрагента документы с подписями и печатями (без использования ЭДО);
- Проверить документы, сделать скан копию подписанного всеми договора, прикрепить скан в карточку документа;
- Передать в архив на хранение (часто это или юристы, или бухгалтерия);
- Ознакомить заинтересованных лиц, что договор отработан в полном объеме;
- Отправить договор на исполнение. В случае его регулярности формируется периодический процесс Исполнения.
Ниже примеры настройки комплексных процессов с реальных проектов.
Для шаблонов процессов предусмотрена возможность автоматического старта процесса. Это позволяет стартовать процесс по событию без участия пользователя. От пользователя требуется просто аккуратно по шаблону создать новый документ, заполнить в нем все поля, прикрепить файлы и нажать кнопку «Записать и закрыть». Назначенный для таких документов процесс стартует автоматически.
Чем меньше требуется действий от пользователя, тем меньше ошибок в работе системы возникает. На этапе настройки опытными специалистами максимально снижается риск проявления «человеческого фактора», когда пользователь может выполнить ошибочное действие, например, запустить другой неправильный процесс.
Не знаете, какую конфигурацию выбрать? Смотрите таблицу сравнений версий 1С:Документооборота
Процессы как инструменты взаимодействия без привязки к документам
Мы достаточно подробно, ярко и «в картинках» поговорили выше о том, как процессы помогают решать самые разные задачи в работе с документами.
Однако процессы очень удобно использовать и для самых разных задач рабочей коммуникации сотрудников в компании.
Давайте рассмотрим использование процессов как удобного инструмента взаимодействия и сделаем это на примерах:
- Руководитель видит проблему и понимает, что ее надо решить. Он (или его помощник) создает процесс исполнения, указывает в нем: что нужно сделать, кому, в какой срок, и назначает проверяющего и контролера:
- купить билеты на самолет;
- починить кофемашину, в течение недели;
- повесить картины в холле офиса;
- выкинуть засохшие цветы в горшках в конференц-зале;
- подготовить аналитику по ценам на рынке;
- организовать совещание о дисциплине на проекте СЭД;
- Сотрудник нуждается в помощи/поддержке другого сотрудника:
- задача «заменить картридж в бухгалтерии»;
- помочь освоить работу со сканером для нового сотрудника;
- сообщить свои актуальные контактные телефоны;
- узнать, у кого-то из сотрудников сегодня День рождения;
- сообщить об изменениях работы столовой в офисном центре;
- известить о предстоящем походе в цирк;
- Процессы как способ организовать свой собственный тайминг с напоминаниями:
- поставить самому себе задачу «Прочитать в рабочее время книгу «Как влиять на своего начальника»;
- создать процесс с отложенным стартом (стартует в указанные день), чтобы поздравить с Днем рождения своего коллегу;
- создать регулярный процесс исполнения «Оплатить интернет» за 3 дня до окончания месяца. Каждый месяц по заданному расписанию будет автоматически создаваться новый процесс и задача оплатить.
Механизм процессов, если обучить сотрудников компании умело им пользоваться, достаточно хорошо закрывает множество вопросов по работе, помогает лучше и эффективнее организовать работу, все делать вовремя.
Выводы и рекомендации от экспертов WiseAdvice-IT
Программный продукт «1С:Документооборот 8 КОРП» – это промышленный тиражный продукт, зарекомендовавший себя как стабильная и надежная система. Функциональность программы соответствует программам класса ECM.
Программа имеет мощные средства для реализации любой сложности процессов в организации. С помощью процессов элементарных и комплексных решаются любые задачи внутренней коммуникации сотрудников. Обработка документов с помощью процессов делает документооборот в компании удобным и эффективным.
Рекомендуется использовать именно версию КОРП. Это максимальный функционал для предприятий со сложной структурой и нетривиальными процессами обработки документов.
Примеры реальных проектов внедрения на базе 1С:Документооборот, победители конкурса 1С:Проект годаЖелательно к организации вашего документооборота привлекать опытных специалистов. Они удержат вас от необдуманных шагов (творчество в постановке процессов работы с документами допустимо, но требует знаний). Эксперты помогут вам оптимизировать взаимодействие сотрудников, подобрать лучшие способы решения ваших задач. Всегда существует больше, чем одно решение.
Самое главное, эксперты научат ваших сотрудников максимально эффективно использовать корпоративный инструмент – систему электронного документооборота.
консультация эксперта
самые свежие новости 1 раз в месяц























