На официальном сайте размещен проект приказа Федеральной налоговой службы - Об утверждении формата электронного заказа (заявки). С 30 сентября 2022 года началось общественное обсуждение проекта. После его утверждения приказ вступит в силу с 1 марта 2023 года.
Новый формат описывает требования к XML файлам передачи по телекоммуникационным каналам связи электронного заказа (заявки) через операторов ЭДО.
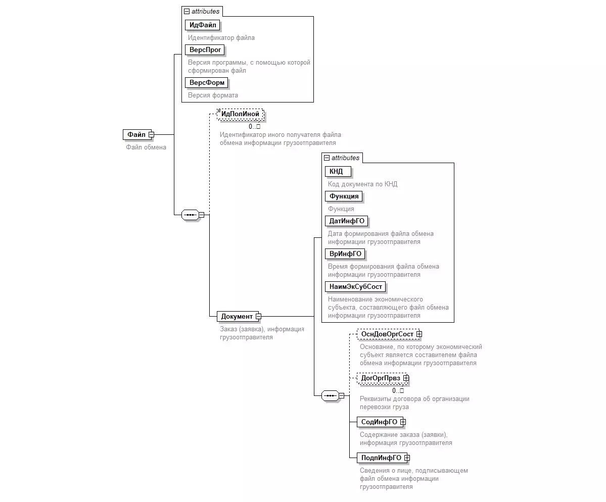
Электронный заказ (заявка) будет включать 2 обязательных файла обмена:
- Файл обмена информации грузоотправителя, куда войдут сведения об отправителе груза, об уполномоченных ими лицах, об адресах пунктов подачи транспорта, погрузки и выгрузки, сведения о грузе, о параметрах транспортного средства, необходимых для перевозки, а также об указаниях, необходимых для выполнения фитосанитарных, санитарных, карантинных и прочих требований, установленных законодательством РФ. Файл обмена подписывается УКЭП или УНЭП.
- Файл обмена информации перевозчика о приеме груза к перевозке, куда войдут данные о перевозчике, о транспортном средстве и его водителе, о лице, ответственном за организацию перевозки со стороны перевозчика, а также о размере платы за перевозку и (или) о порядке расчетов. Файл обмена подписывается также УКЭП или УНЭП.
Напомним, с 1 сентября 2022 года стартовала новая Госсистема Электронных перевозочных документов (ГИС ЭПД). Теперь все участники грузоперевозок на территории России могут обмениваться документами в электронном утвержденном формате через операторов ЭДО.
Планируете перейти на юридически значимый электронный документооборот? Обратитесь к специалистам!
Подписывайтесь также на TG-канал WiseAdvice-IT - новости ЭДО и КЭДО.
консультация эксперта
самые свежие новости 1 раз в месяц
