В конце марта 2026 вышла свежая версия 1С:ERP Управление предприятием 2.5.26. Здесь реализован ряд значимых доработок, которые упрощают складские операции, усиливают контроль качества и совершенствуют процессы планирования закупок.
Обновления с аналогичным функционалом вышли также для 1С:Комплексная автоматизация 2.5.26 и частично для 1С:Управление торговлей 11.5.26.
Ключевые новшества 1С:ERP 2.5.26
- Штрихкоды – поддержка неуникальных кодов (один штрихкод может быть присвоен нескольким товарам) и подбор товаров по штрихкодам серий.
- Контроль качества – внедрена полноценная система входного контроля, блокировка некачественных партий, формирование актов и карт исследований.
- Управление закупками – появились документы «Заявка на обеспечение» и «Заявка на закупку», позволяющие разделить функции логиста и закупщика, согласовывать закупки до выбора поставщика и отслеживать исполнение.
- Налоговые ставки – добавлена поддержка ставок НДС 5% и 7% в прайс-листах и документах продажи.
- Учет расходов – реализован метод начислений (сторно) для отражения расходов без первичных документов с последующей корректировкой при поступлении оригиналов.
- Бюджетирование – автоматическое заполнение бюджетов на основании операционных планов (продажи, закупки, производство) по настраиваемым правилам.
Ниже приведены подробности всех изменений.
Штрихкоды номенклатуры
В системе реализована поддержка неуникальных штрихкодов номенклатуры — теперь один и тот же штрихкод может быть присвоен нескольким товарам. Также появилась возможность подбора товаров по штрихкодам серий. В системе ведётся список «Штрихкоды номенклатуры», где регистрируются коды EAN-13 и GTIN (используются, например, в маркировке). Для каждого штрихкода указываются:
- номенклатура (обязательно);
- характеристика (обязательна, если используются характеристики);
- упаковка (опционально);
- серия (опционально, если используются серии).
Штрихкоды могут быть разными для разных упаковок и серий. Если упаковка или серия не указаны, штрихкод применяется ко всем вариантам данной номенклатуры и характеристики. При подборе товаров по штрихкоду в документах автоматически заполняются соответствующие поля, если они заданы. Допускается несколько штрихкодов для одного сочетания номенклатуры, характеристики, упаковки и серии.
При включенной настройке «Неуникальные штрихкоды» можно создавать несколько записей с одним штрихкодом для разных наборов значений. В карточке вида номенклатуры можно настроить работу с реквизитом «Штрихкод» при создании новых карточек товаров. Если общая настройка неуникальных штрихкодов не включена, контроль уникальности сохраняется. При ее включении появляется возможность разрешить или запретить неуникальные штрихкоды для конкретного вида.
Из карточки номенклатуры доступен список всех ее штрихкодов. Если по одному штрихкоду зарегистрировано несколько записей, при подборе открывается форма уточнения, где выбирается нужный товар.
Штрихкоды серий
Штрихкод серии — это код в формате Code-128, который обычно не идентифицирует номенклатуру и характеристику, но может использоваться вместе с основными штрихкодами для указания серии товара. В некоторых случаях штрихкод серии может быть зарегистрирован как штрихкод номенклатуры. Тогда при сканировании он добавляет в документ товар с заданными характеристиками, упаковкой и серией.
Если штрихкод серии не зарегистрирован, система пытается определить серию по данным регистра движений серий. При неоднозначности открывается форма уточнения. После подтверждения информация переносится в документ. Если у пользователя есть право регистрации, данные могут быть сохранены для дальнейшего использования.
Контроль качества в ERP 2.5.26
Внедрена система контроля качества товаров:
- организация входного контроля;
- блокировка некачественных партий;
- формирование распоряжений и актов контроля;
- ведение карт исследований и фиксация результатов.
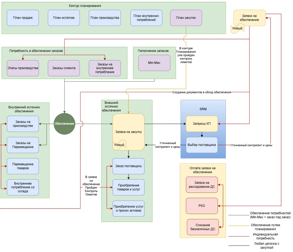
Заявки на закупку и обеспечение
Введены новые документы: «Заявка на обеспечение» и «Заявка на закупку». Это позволяет:
- разделить функции логиста и закупщика;
- формировать потребности при неизвестном поставщике или цене;
- согласовывать закупки до выбора поставщика;
- отслеживать выполнение и невозможность обеспечения;
- создавать заявки из рабочих мест по потребностям и планам.
Сценарии работы в 1С:ERP 2.5.26
- Если номенклатура неизвестна или каждая позиция уникальна — используется заявка на обеспечение;
- Если номенклатура известна и позиций много — создается заявка на закупку.
Порядок работы с заявками
Заявка на обеспечение формируется в статусе «Черновик», затем отправляется на согласование. В процессе согласования могут уточняться цены, способы обеспечения, проверяться лимиты бюджета.
После согласования заявка передается на выполнение, где менеджер по закупкам обеспечивает потребность соответствующими документами. Заявка закрывается после выполнения или отмены.
Заявка на закупку создается в статусе «На согласовании», затем проходит этапы уточнения цен, согласования, выполнения и закрытия. Возможна работа с коммерческими предложениями, аналогами товаров, контроль лимитов бюджета.
Контроль лимитов бюджета
Контроль лимитов БДР осуществляется при проведении заявок на обеспечение и закупку. Лимиты задаются по статьям бюджета, проверяется соответствие при проведении документов. Доступны отчеты по использованию лимитов.
Ставки НДС и ценообразование
Реализована поддержка разных ставок НДС (5%, 7%) в прайс-листах и документах продажи. Ставка НДС указывается для вида цены или построчно в прайс-листе. При продаже комиссионных товаров виды запасов подбираются с учётом ставки НДС комитента.
Поможем обновить и настроить 1С:ERP
Метод начислений для учета расходов
Введен новый способ учета расходов по методу начислений (сторно):
- расходы и кредиторская задолженность отражаются без первичных документов;
- НДС учитывается отдельно;
- при поступлении оригиналов документов расходы сторнируются и отражаются заново;
- реализовано рабочее место для оформления и контроля таких операций.
Заполнение бюджетов на основе планирования
Добавлен функционал расчета оборотов и остатков по статьям бюджетов на основании операционных планов (продажи, закупки, производство и др.). Правила расчета настраиваются по источникам данных, аналитикам, коэффициентам. Бюджеты заполняются автоматически по данным планов.
Прочие изменения
- В документах комиссии между организациями и отчетах комиссионера добавлено обязательное указание статьи расходов для комиссионного вознаграждения;
- В розничных продажах табачной продукции реализован контроль минимальной розничной цены (МРЦ) и единой минимальной цены (ЕМРЦ);
- Упрощено оформление отгрузки с отложенным переходом права собственности, доработаны алгоритмы расчета НДС при корректировках и валютных операциях.
Все изменения сопровождаются новыми настройками, отчетами и рабочими местами для удобства пользователей.
Остались вопросы по работе с 1С:ERP 2.5? Обращайтесь к специалистам федерального интегратора 1С WiseAdvice-IT!
Подписывайтесь также на наши новостные ленты в Телеграм, VK и MAX. Полезные видео по работе с 1С в RUTUBE и YouTube.
консультация эксперта
самые свежие новости 1 раз в месяц



